![金牛股配资 2025年中国千兆三层交换机 行业政策、发展现状及未来趋势分析:算力基建与AI需求共振,驱动行业高速增长[图]](/uploads/allimg/260227/271J04Z102P8.jpg)

千兆三层交换机行业相关概述
千兆三层交换机是同时具备千兆以太网接口速率和三层网络转发能力的网络设备,核心特征是融合二层数据链路层的MAC地址交换功能与三层网络层的IP地址路由功能,可基于IP地址实现不同子网间的数据高速转发,端口速率支持1000Mbps(千兆)及以上,能满足大规模、高带宽的网络数据传输需求,广泛应用于局域网(LAN)的核心层或汇聚层,承担数据交换、路由转发、网络分段及流量管控等关键任务。
千兆三层交换机可依据应用层级、端口形态、部署场景三个核心维度划分,按应用层级可分为承担核心网络数据转发任务的核心层交换机、负责流量汇聚分发的汇聚层交换机、侧重终端设备接入的接入层交换机;按端口形态可分为适配传统有线网络的电口型交换机、满足长距离传输需求的光口型交换机、兼顾近距离接入与远距离互联的光电混合型交换机;按部署场景则可分为支持虚拟化技术的数据中心专用交换机、具备抗干扰特性的工业级交换机,以及适配小带宽组网需求的家用/小型商用交换机。

交换机已历经四代迭代发展,端口速率与交换容量实现大幅提升且仍在持续演进;第一代是工作于物理层的集线器,作为交换机前身,它以信号放大、集中节点的方式扩大传输距离,但因向所有端口转发报文易引发数据冲突,是共享式以太网的典型代表;第二代是工作于数据链路层的二层交换机,可通过识别MAC地址选择转发端口,算法简单且转发性能高,推动以太网从共享式升级为交换式,有效提升小型局域网性能;第三代是伴随VLAN技术发展诞生的三层交换机,工作于网络层,专为IP协议设计,兼具二层高速包处理能力与三层路由功能,适用于大型局域网的数据路由与交换;第四代是万兆以太网时代下应运而生的多业务交换机,为满足高带宽业务对网络连通性、安全性、服务质量的多元需求,以及成本控制、简易操作的诉求,实现了功能的高度融合。

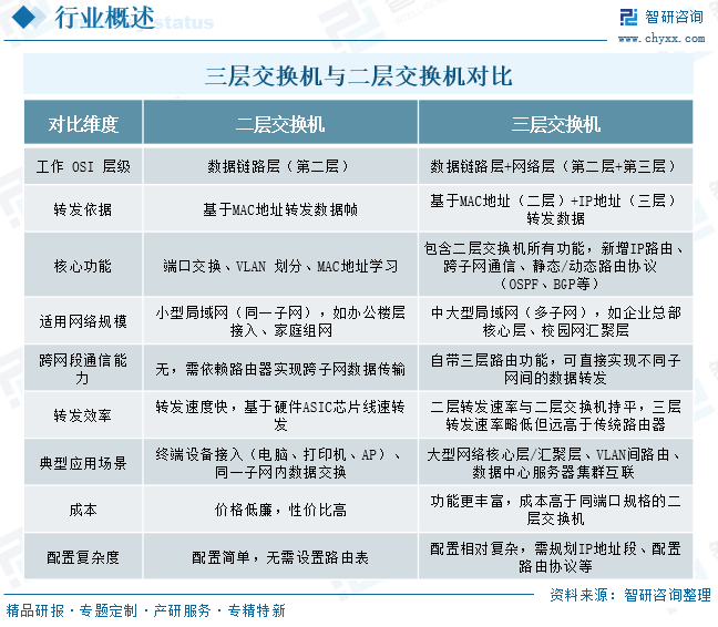
与二层交换机相比,三层交换机的核心优势体现在工作层级与功能边界上:二层交换机仅工作于数据链路层,基于MAC地址实现同一子网内的数据高速转发,支持端口交换、VLAN划分等基础功能,配置简单且成本较低,适用于小型局域网的终端接入场景,但不具备跨子网通信能力;三层交换机同时覆盖数据链路层与网络层,在兼容二层交换机全部功能的基础上,新增基于IP地址的路由转发能力,支持静态/动态路由协议,可直接实现不同子网间的数据交互,兼具二层交换的低延迟与三层路由的组网灵活性,适用于中大型局域网的核心层或汇聚层,不过其配置复杂度与成本均高于二层交换机。


中国千兆三层交换机行业政策
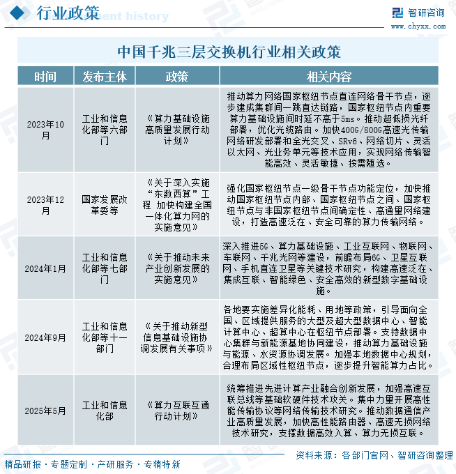
三层交换机是网络架构中的“多面手”,既能承担局域网内数据的高速转发任务,又可实现跨子网的路由选择功能,是支撑现代网络高效运行的核心设备。近年来,随着国内数字化转型进程全面提速,国家相继出台《算力基础设施高质量发展行动计划》《关于深入实施“东数西算”工程加快构建全国一体化算力网的实施意见》《关于推动未来产业创新发展的实施意见》《关于推动新型信息基础设施协调发展有关事项》《算力互联互通行动计划》等一系列重磅政策,从顶层设计层面明确了算力网络、新型信息基础设施的建设目标与发展路径,为千兆三层交换机行业带来了政策红利与广阔的市场空间,直接驱动了数据中心、企业园区网、工业互联网等下游场景对高性能、高可靠千兆三层交换机的规模化需求,同时也倒逼行业加速核心技术攻关与国产化替代进程,推动行业向高速化、智能化、绿色化方向升级。


中国千兆三层交换机行业产业链
中国千兆三层交换机行业已形成一条衔接紧密、分工清晰的产业链:上游为核心元器件与基础材料供应端,以交换芯片、CPU、光模块等为核心,其中盛科通信等本土厂商已实现部分交换芯片的自主替代,但高端ASIC芯片仍需进口,而PCB板、电容器等基础材料则由风华高科等国内企业稳定供应,该环节的技术水平与供应稳定性直接决定了中游产品的成本与性能;中游为设备研发制造与方案集成层,产业技术正向400G高速端口、硅光集成等先进方向持续升级;下游则覆盖广泛的应用场景,企业园区网是主要部署场景,同时“东数西算”工程拉动的数据中心建设、教育行业校园网改造、智能制造工厂网络需求旺盛,加之党政、金融等关键领域出于安全可控政策要求,对国产设备的采购需求持续攀升,共同构成了驱动产业链发展的核心动力。

千兆三层交换机的下游市场以各行业数字化、智能化转型为核心驱动力,需求呈现多元分化且增长趋势明确的特征。其中,数据中心与云计算领域是规模最大、技术导向最强的细分市场。在中国数字经济加速发展和“东数西算”国家工程全面实施的双重推动下,数据中心作为支撑数字经济发展的核心基础设施,其绿色低碳转型与高质量发展已成为产业发展的核心焦点。伴随“新基建”战略持续深化及“十四五”数字中国建设规划落地实施,我国数据中心产业迈入高质量发展新阶段,呈现出规模扩张与结构优化并举的发展态势。2024年,我国数据中心市场规模达到2773亿元,同比增长15.2%,预计2025年将突破3180亿元,产业正加速向集约化、规模化、绿色化方向演进。千兆三层交换机作为数据中心内部网络数据交换与路由转发的核心载体,其市场需求正随着IDC基础设施建设的持续投入而保持强劲增长态势。
此外,企业级市场是千兆三层交换机需求的基本盘与主导场景,为行业提供稳定的增量支撑;而政府与公共事业领域、教育与医疗领域则是政策与民生双轮驱动的重要增长极。其中,政府与公共事业领域在智慧城市、电子政务建设中,对设备的安全性与稳定性提出严苛要求,推动千兆三层交换机在政务外网、数据专网等场景的规模化部署;教育与医疗领域则依托校园网改造、智慧医院建设等项目,需求聚焦于支撑高并发访问、远程教学与远程医疗等业务,保障数据传输的低延迟与高可靠。两大领域预计未来几年将分别保持8%和8.5%的年均增长率,这些多元化且持续增长的下游需求,共同构成了千兆三层交换机行业发展的坚实动力。
相关报告:智研咨询发布的《中国千兆三层交换机行业市场现状分析及投资机会研判报告》
]article_adlist-->
中国千兆三层交换机行业发展现状分析
交换机是一种基于MAC地址识别、可完成数据包封装与转发功能的核心网络设备,其核心作用是连接计算机、服务器、网络打印机、网络摄像头、IP电话等终端设备,并通过与其他交换机、无线接入点、网络防火墙、路由器等网络设备的互联,搭建起高效稳定的局域网,从而实现全场景设备的互联互通。近年来,随着数字经济深化发展与算力网络建设提速,各行业算力需求规模持续提升,带动交换机市场呈现稳步增长的态势。2024年我国交换机行业市场规模达到423.6亿元,预计2025年将进一步增长至444.8亿元,行业整体发展韧性凸显。

千兆三层交换机是交换机领域的高性能细分品类,其增长动能主要源于“东数西算”工程推进、数据中心集约化建设及企业数字化转型深化,金融、教育、工业互联网等领域对高可靠、低延迟组网设备的需求激增,为其市场扩容提供了核心支撑。同时,国产化替代进程提速与SDN、AI运维等技术的深度融合,进一步推动千兆三层交换机在政务、运营商等关键领域的规模化部署。2024年我国千兆三层交换机市场规模达226.6亿元,随着数据中心建设持续加码与新兴场景需求释放,预计2025年市场规模有望达到264亿元,保持高于行业整体的高速增长态势。


中国千兆三层交换机行业发展趋势分析
中国千兆三层交换机行业未来将朝着技术智能高速化、市场本土场景化、发展绿色安全化三大方向演进,AI与SDN/NFV技术将深度融入设备,实现流量智能调度与故障预测维护,端口速率持续向更高水平升级,硅光、液冷等技术推动性能与能效优化;国产化主导格局将进一步强化,本土厂商在关键领域替代进程加速,同时针对工业互联网、智慧医疗等细分场景推出定制化解决方案,深化场景适配优势;在“双碳”目标与网络安全需求驱动下,绿色节能将成为产品核心竞争力,安全防护功能不断完善,自主可控与低功耗特性成为市场选择的重要依据,全方位支撑各行业数字化转型需求。具体发展趋势如下:
1、技术迭代:智能化与高速化深度融合
未来,千兆三层交换机将以技术创新为核心驱动力,朝着智能化与高速化深度融合的方向演进。AI技术将全面融入设备硬件与软件系统,实现流量智能分析、故障预测性维护、带宽动态调度等功能,大幅提升网络运维效率与自愈能力。同时,为适配算力网络与大数据传输需求,产品速率将持续升级,更高端口密度与低延迟特性成为研发重点,搭配SDN/NFV技术的深度应用,让网络架构更具弹性与扩展性。此外,芯片制程工艺的优化将进一步提升设备处理性能,降低功耗,推动产品在性能与能效之间实现更好平衡。
2、市场演进:国产化主导与场景化深耕并行
行业将呈现国产化主导格局持续强化与场景化深耕并行的发展态势。在政策支持与核心技术突破的双重推动下,本土厂商将进一步抢占高端市场份额,在政务、金融等关键领域的替代进程加速,凭借本土化服务与适配性优势,逐步缩小与国际巨头的差距。同时,市场需求将向细分场景深度渗透,厂商将针对工业互联网、智慧医疗、教育信息化等不同领域的差异化需求,推出定制化解决方案,强化在特定场景的性能适配与功能优化,通过精准定位构建差异化竞争优势。
3、发展导向:绿色低碳与安全可控成为硬指标
绿色低碳与安全可控将成为行业未来发展的核心硬指标,引领产品研发与市场选择方向。在“双碳”目标引领下,厂商将通过优化硬件设计、采用节能芯片、智能功耗管理等技术,持续降低设备全生命周期能耗,绿色节能认证将成为市场竞争的重要加分项。同时,网络安全需求的升级将推动设备内置更完善的安全防护功能,从端口隔离、访问控制到数据传输加密等多维度筑牢安全防线,满足关键行业对网络设备自主可控、安全可靠的严苛要求,安全性能将与核心性能同等重要。
●以上数据及信息可参考智研咨询(www.chyxx.com)发布的《中国千兆三层交换机行业市场现状分析及投资机会研判报告》。
● 您可以关注【智研咨询】公众号,每天及时掌握更多行业动态。 ]article_adlist-->往期推荐 ]article_adlist-->智研推荐丨2025年中国中空纤维膜行业市场规模分析及未来趋势研判报告
]article_adlist-->智研推荐丨2025年中国节水装备行业发展现状分析及需求前景研判报告
]article_adlist-->智研推荐丨2025年中国大丝束碳纤维行业发展现状分析及市场趋势研判报告
]article_adlist-->智研推荐丨2025年中国量子计算产业市场现状及发展前景研究报告
]article_adlist-->智研推荐丨2025年中国非粮生物基材料行业研发现状及未来前景研判报告


中国专业的产业咨询服务平台
智研咨询(www.chyxx.com)专注产业咨询十五年,是中国产业咨询领域专业服务机构。公司以“用信息驱动产业发展,为企业投资决策赋能”为品牌理念。为企业提供专业的产业咨询服务,主要服务包含精品行研报告、专项定制、月度专题、市场地位证明、专精特新申报、可研报告、商业计划书、产业规划等。提供周报/月报/季报/年报等定期报告和定制数据,内容涵盖政策监测、企业动态、行业数据、企业排行、产品价格变化、投融资概览、市场机遇及风险分析等。

智 研 产 研 中 心
]article_adlist-->深度剖析 全景思维 优质服务









部分案例







智 研 咨 询 优 势
]article_adlist-->专业 严谨 权威 客观
15年产业研究经验
]article_adlist-->
自主研发数据库
]article_adlist-->
10000+客户选择
]article_adlist-->
100+团队成员
]article_adlist-->
质量领先保障
]article_adlist-->
精密准确的研究方法
]article_adlist-->
权威资质
]article_adlist-->
99.9%客户满意率
]article_adlist-->
完善的售后保障

智研咨询推崇信息资源共享,欢迎各大媒体和行研机构转载引用。但请遵守如下规则:
1.可全文转载,但不得恶意镜像。转载需注明来源(智研咨询)。
2.转载文章内容时不得进行删减或修改。图表和数据可以引用,但不能去除水印和数据来源。
如有违反以上规则,我们将保留追究法律责任的权力。
]article_adlist-->
海量资讯、精准解读,尽在新浪财经APP
亿海配资提示:文章来自网络,不代表本站观点。